亚马逊关键词可视化,4步解锁视频带货力
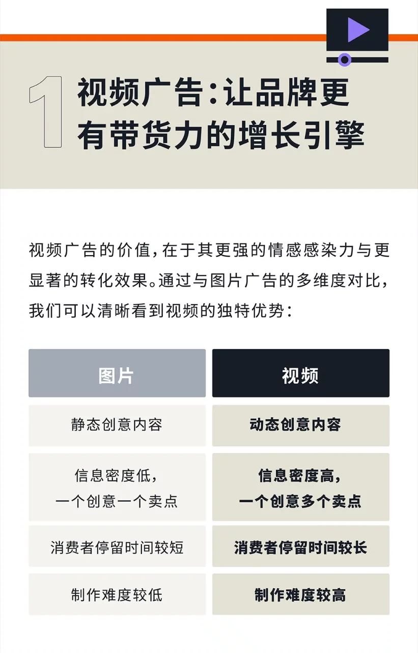
成为提升转化的核心驱动力。相比静态图片广告,亚马逊品牌推广视频能以更高的信息密度与情感感染力,帮助卖家精准传递产品价值。本文以官方讲师的真实案例为切入点,展示了如何运用亚马逊ASIN分析与亚马逊关键词可视化思维,深入挖掘消费者需求,从而打造高转化视频广告。通过对关键词的可视化分析















成为提升转化的核心驱动力。相比静态图片广告,亚马逊品牌推广视频能以更高的信息密度与情感感染力,帮助卖家精准传递产品价值。本文以官方讲师的真实案例为切入点,展示了如何运用亚马逊ASIN分析与亚马逊关键词可视化思维,深入挖掘消费者需求,从而打造高转化视频广告。通过对关键词的可视化分析,卖家可以识别流量洼地、优化投放策略,并将核心卖点转化为可感知的画面语言,让消费者在前几秒内被产品吸引。与此同时,亚马逊官方推出的两大亚马逊AI创意工具——视频生成工具与创意工作室,为卖家提供了零门槛的视频制作方案。结合AI能力,一张ASIN白底图可以生成场景图甚至动态视频,这些工具都能显著提升创意产出效率,实现“一个视频,N个渠道曝光”。对于希望在旺季中突破流量瓶颈的卖家而言,掌握ASIN分析、关键词可视化与AI创意工具的应用,将是提升ROI与品牌竞争力的关键路径。
#亚马逊广告 #亚马逊品牌推广视频 #亚马逊ASIN分析 #亚马逊关键词可视化 #亚马逊AI创意工具
作者:Qinyi
专栏:AI工具八宝箱
采编注:本文基于公开资料整理,鼓励读者结合自身实战经验进行参考。


