2025日本四项商品安全法修订:亚马逊日本站卖家需要立即确认的几点
日本经济产业省(METI)已经确定:四项商品安全法将于 2025 年 12 月 25 日开始按新规执行。对跨境卖家的影响并不在于新增条款本身,而在于海外卖家将被直接纳入监管主体。图源:亚马逊这意味着只要商品从海外销售到日本消费者,无论是否使用 FBA,都要按“特定进口商”要求履行
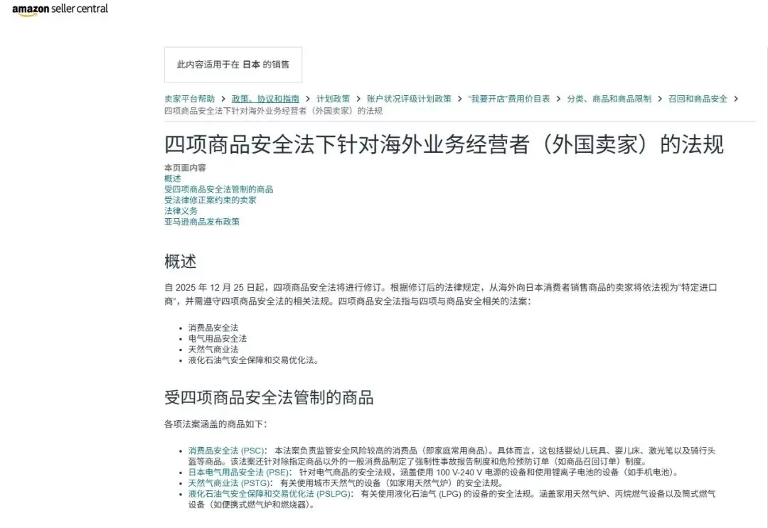
日本经济产业省(METI)已经确定:四项商品安全法将于 2025 年 12 月 25 日开始按新规执行。对跨境卖家的影响并不在于新增条款本身,而在于海外卖家将被直接纳入监管主体。

图源:亚马逊
这意味着只要商品从海外销售到日本消费者,无论是否使用 FBA,都要按“特定进口商”要求履行义务。
01 影响范围
根据日本 METI 公布的信息,本次修订涉及四项长期执行的安全法律,分别为:
消费品安全法(PSC)
适用于安全风险较高的家庭类消费品,包括婴幼儿玩具、婴儿床、激光笔、自行车头盔等。
该法除特定产品外,也要求一般消费品在事故发生时必须执行强制报告制度。
电气用品安全法(PSE)
适用于使用 100V–240V 电源的电气产品,以及使用锂电池的设备,例如小家电、充电器、电池类商品等。
天然气商业法(PSTG)
涉及使用城市天然气的设备,如家用燃气炉等。
液化石油气安全保障和交易优化法(PSLPG)
适用于使用液化石油气(LPG)的设备及器具,如便携式燃气炉、户外使用的燃烧器等。
对经常通过VIPON做日本站新品曝光的卖家来说,涉及 PSC/PSE 的类目是首要关注对象。
02 监管逻辑变化
核心调整点是:
1.海外卖家=特定进口商。即卖家承担全部合规责任,不再依赖日本本土进口商。
2.必须配置日本境内“国内管理员”。属于强制条件,需具备日本地址、无违法记录、可代表卖家与METI 通信,并负责材料提交、检验协调、事故报告等事项
3.技术文件与标签要求同步提高。包括检验记录、合格证书(原件或副本)、技术标准符合性文件的长期保存,以及按照法案要求更新产品标签。

图源:卖家通知邮件
实际工作量评估
如果卖家此前没有建立面向日本市场的合规链路,这次修订将带来明显的额外工作:
供应链端:需要准备更完整的检测与文件材料;
产品端:必须检查 PSC/PSE/燃气相关的标识与标签;
销售端:ASIN 新建时需提供国内管理员信息,否则将无法发布;
合规端:每年都要提交合同有效性报告,并应对 METI 的检验请求。
03 为什么现在就要准备?
虽然正式生效是 2025 年底,但国内管理员、文件存档和标签更新都需要周期。对电器、母婴、户外燃气等品类,拖延准备会造成断货或无法新建 ASIN 的风险。尤其是依赖站外 Deal 做新品启动的卖家,如果上架节奏被卡住,将影响整体推广链路。

图源:Amazon.jp
目前大部分卖家正在重新评估日本站品类结构,减少高合规成本商品,并开始寻找合规服务或外部管理员资源。对中小卖家而言,这可能是未来一年最需要处理的日本站基础工程。
END