疯狂内斗!某跨境大卖创始人,把自己的公司告上了法庭
曾经凭借独特的铺货模式创下年销售额超 50 亿元的辉煌战绩,成为无数从业者追捧的标杆。而短短几年,这家企业从巅峰跌落,陷入巨亏、破产重整与股东内斗的连环困境。01kin test创始人状告有棵树2025 年 11 月,有棵树发布的重大诉讼公告,揭开了创始人与公司之间激烈的矛盾。公
曾经凭借独特的铺货模式创下年销售额超 50 亿元的辉煌战绩,成为无数从业者追捧的标杆。
而短短几年,这家企业从巅峰跌落,陷入巨亏、破产重整与股东内斗的连环困境。
01kin test
创始人状告有棵树
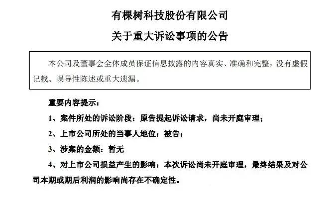
2025 年 11 月,有棵树发布的重大诉讼公告,揭开了创始人与公司之间激烈的矛盾。
公司创始人、前董事长肖四清向长沙市开福区人民法院提起诉讼,核心诉求是撤销 2025 年 10 月 10 日公司《2025 年第一次临时股东大会决议》,正是这份决议导致肖四清及原总经理肖燕等第六届董事会成员全员离任,此次起诉意味着双方的控制权之争正式进入法律层面。

肖四清在诉讼中直指此次股东大会存在三大程序瑕疵,认为其决议不具备合法效力。
他提出第一大股东王维的全部股权已被司法冻结,但公司并未对此进行充分披露;其次王维用于有棵树重整的产业投资资金来源存疑,且其拒不配合相关核查工作,这些关键信息始终未对外公开。此外,王维未履行破产重整中的业绩承诺已被起诉,肖四清此前提出的限制其股东权利的诉求,公司也未进行相应披露。
基于这些理由,肖四清不仅要求法院撤销该股东大会决议,还要求公司承担案件受理费、保全费等全部相关费用。

面对肖四清的起诉,有棵树迅速作出回应,发布自查说明称此次股东大会的召集及决议过程 “合法合规,无重大程序瑕疵”,并针对性地给出四点反驳理由。
1 | 公司强调,股权冻结仅会限制股权处分权,并不会影响股东的表决权等核心权利,王维的股东资格完全合法,且公司已在 2025 年 4 月和 10 月的公告中披露了股权冻结的相关信息。 |
2 | 北京中伦(上海)律师事务所出具的法律意见书能够证实,王维及其一致行动人的重整投资款来源于自有或自筹资金,不存在资金来源不明的问题。 |
3 | 针对王维未履行业绩承诺的诉讼尚未审结,肖四清提出的限制股东权利诉求只是单方主张,并未获得生效判决支持,而且公司已在 2025 年 7 月、8 月持续披露该诉讼的进展情况。 |
4 | 同时湖南金州律师事务所作为此次股东大会的见证方,明确证实会议的召集程序、参与人员资格以及表决结果等,均符合公司法、《上市公司股东会规则》及公司章程的相关规定。 |
截至目前,该案尚未开庭审理。有棵树在公告中表示公司现有治理结构不会受到重大影响,但这场诉讼引发的连锁反应已逐步显现。
由于部分第六届董事会及管理层人员拒绝履行离任交接义务,新管理层未能完成对公司的全面接管,导致有棵树无法在法定期限内披露 2025 年第三季度业绩报告。
这种局面不仅让公司经营透明度大打折扣,也严重影响了市场对其经营稳定性的信心,进一步加剧了企业的经营困境。
02kin test
股份拍卖偿债
这场激烈的内斗,根源在于 2024 年有棵树破产重整后失衡的股权结构,而在此之前,为清偿债务进行的股份拍卖,已为后续的控制权纷争埋下伏笔。
2024 年 9 月,因无法清偿到期债务,有棵树正式进入破产重整程序。按照重整计划,深圳市天行云供应链有限公司作为牵头产业投资人,有棵树通过资本公积金转增近 5.07 亿股,其中 1.86 亿股由产业投资人受让,天行云及其指定持股主体共获得有棵树 18% 的股份,王维等自然人及相关企业成为新的股东,而创始人肖四清的直接持股比例则被动稀释至 3.28%。
2025 年 7 月,肖四清所持有的有棵树股份迎来司法拍卖,最终被 5 位竞拍者瓜分。
拍卖完成后,肖四清的持股比例从 3.28% 进一步降至 2.19%。作为公司的创始人,他对有棵树的控制权被持续削弱,而新股东阵营的势力则不断增强。

这种股权结构的剧烈变化,使得新老股东之间在公司治理、战略决策等方面的分歧逐渐凸显。
早在 2025 年 5 月,王维及一致行动人就提议召开临时股东大会审议董事会换届选举议案,却被肖四清把控的董事会全票否决;6 月,多位股东提议增加年度股东大会临时提案以罢免肖四清等人的董事资格,同样因不符合规定而未能实现全国党媒信息公共平台。
股份拍卖进一步打破了双方的力量平衡,最终让矛盾彻底爆发,演变为公开的法律诉讼。
值得注意的是,此次股份拍卖虽为有棵树的债务清偿提供了部分资金支持,但并未从根本上改善公司的财务状况。
03kin test
有棵树能否实现复苏
如今的有棵树不仅深陷内斗泥潭,在跨境市场的运营也举步维艰。
2025 年半年报中,公司坦言跨境电商业务复苏不及预期,整体经营业绩存在继续下滑的风险,深圳、长沙两大运营主体均面临资金链紧张的问题。
回溯过往,有棵树曾是跨境电商 “铺货神话”。
2010 年肖四清从华强北起步,凭借 “多平台、多账号、多品类” 模式快速扩张,2018 年借壳上市,2020 年营收突破 50 亿元、净利润 4.16 亿元,业务遍及 200 多个国家和地区。

2021 年亚马逊封号潮成为转折点,284 个店铺被关停、超 1 亿元资金冻结,且因此前缩减独立站业务,缺乏缓冲空间。亚马逊渠道收入暴跌 65.86%,公司全年净亏损 26.76 亿元,大规模库存只能低价清货,线下业务毛利率低至 - 906.87%。此后业绩持续恶化,2023 年营收仅 4.64 亿元,不足巅峰时期十分之一。
对于有棵树能否在跨境市场继续立足并实现复苏,业内观点分化明显。从不利因素来看,当前跨境电商行业已发生根本性变化,曾经的铺货模式早已过时。
随着平台政策收紧、流量成本上升,行业已从普惠红利时代进入精品化深耕时代,而有棵树长期依赖铺货模式,在品牌建设、核心供应链打造上积累不足,转型难度极大。

所以,卖家们前期最好做好品牌建设,打造品牌,为未来打下基础。另外,除了知识产权合规外,也提醒大家不要忘记了产品合规认证(美欧代、EPR、CE、CPC认证等)以及税务合规(欧洲VAT、国内财税合规等),这两项目前也监察严格,稍微不注意便可能面临产品下架、封店各种。
今天也给大家带来一个关于税务合规的好消息,此前意大利税局要求卖家缴纳五万欧元保证金才能继续在意大利售卖,导致很多意大利站点的卖家放弃或被迫退出等。
针对意大利保证金,经过我们美鸥团队与意大利保司、国内保司、意大利税务师、意大利税务局的多轮沟通协调,如今终于迎来最终的好消息——我们的保险保函流程走通了,卖家不需要缴纳5万欧元保证金,也可以确保欧盟税号有效了。