跨境物流通用的7个运输方式对比
无论是哪一个版本的Incoterms®规则,它们最大的作用是清楚而准确地描述与界定买卖双方在共同签署国际销售合同中各自的权利与义务。一般国际销售合同中,有5个关键点是可以由Incoterms®规则来界定:(1)国际销售合同中分别分配给买卖双方的关于货物交付的责任。(2)哪方负责属
无论是哪一个版本的Incoterms®规则,它们最大的作用是清楚而准确地描述与界定买卖双方在共同签署国际销售合同中各自的权利与义务。一般国际销售合同中,有5个关键点是可以由Incoterms®规则来界定:
(1)国际销售合同中分别分配给买卖双方的关于货物交付的责任。
(2)哪方负责属于物流链的不同步骤和操作的费用(例如:货物包装、租用运输工具、装卸运输车辆、堆放和卸货等)。
(3)哪方负责货物在物流运输链某一个或几个环节的安全风险和保险费用,以及交付旅程。
(4)在法律要求的情况下,哪方负责执行货物的清关程序。
(5)货物的风险在什么时候从卖方转移到买方,哪些是交付货物的时间和地点。

那么,同理可得也存在Incoterms®规则不能处理和界定的条款和问题,最直接的就是Incoterms®规则不涉及所销售货物的财产、权利、所有权的转移问题,包括:
(1)销售合同究竟是否存在;
(2)出售的货物规格;
(3)价款支付的时间、地点、方式和货币;
(4)可供寻求的销售合同的违约救济;
(5)延迟或者其他违反合同履行义务所导致的绝大多数后果;
(6)制裁的影响;
(7)征收关税;
(8)进出口禁令;
(9)不可抗力或者艰难情形(之前文章说过的“情事变更”“hardship”);
(10)知识产权;或;
(11)违约情况下纠纷解决的方式、地点或法律(争议解决条款)
以上Incoterms®规则所不涉及的部分,就需要在销售合同中另外做出明确和适当的界定,以便买卖双方都能审查并对条款达成一致意见。
目前最新的Incoterms®2020对规则中的十个条款内部顺序做出了重大调整,最明显的是交货和风险转移到更靠前的A2和A3。整体顺序如下:
A1/B1——一般义务
A2/B2——交货/提货
A3/B3——风险转移
A4/B4——运输
A5/B5——保险
A6/B6——交货/运输单据
A7/B7——出口/进口清关
A8/B8——查验/包装/标记
A9/B9——费用划分
A10/B10——通知
A代表的是卖方义务,B代表的是买方义务。从上面的条款中,我们可以大致从10个方面界定买卖双方在交付货物时的义务。
卖方常见义务包括:
根据国际销售合同中列出的条款按要求交付货物。
获得授权、许可证、出口清关、进口清关、安全认证和其他有关货物销售的正式许可。
起草保险和运输合同。
有效地交付货物,直到风险转移点。
风险转移。
费用分摊。
及时通知购买方货物的交付情况。
证明和记录货物的交付。
对货物进行检查、包装和贴标签。
协助购买方提供所要求的关于货物交付和任何相关费用的信息。
买方常见的义务包括:
按照国际销售合同中所列条款支付货款。
获得授权、许可证、出口清关、进口清关、安全认证和其他有关购置货物的正式许可。
起草保险和运输合同。
从风险转移点有效接收货物。
风险转移。
费用分摊。
及时通知卖方收到货物的情况。
证明和记录货物的接收情况。
对货物进行检查。
协助卖方提供所要求的有关接收货物和任何相关费用的任何信息。

ICC在指定Incoterms®2020时将交货和风险转移放到更靠前明显的位置,主要是为了大家在使用规则的时候,更容易识别出不同Incoterms®规则之间的差异,即卖方将货物“交付”给卖方的时间和地点的不同点,而风险就会在那个时间和地点转移给买方。

卖方义务
(1)卖方必须提供符合销售合同约定的货物和商业发票,以及合同可能要求的其他与合同相符的证据。
(2)卖方提供的任何单据,根据双方约定可以是纸质或电子形式。如果没有约定,一般按惯常做法提供。
买方义务
(1)买方必须按照销售合同约定支付货物价款
(2)买方提供的任何单据,根据双方约定可以是纸质或电子形式。如果没有约定,一般按惯常做法提供。

卖方义务
(1)卖方必须提供符合销售合同约定的货物和商业发票,以及合同可能要求的其他与合同相符的证据。
(2)卖方提供的任何单据,根据双方约定可以是纸质或电子形式。如果没有约定,一般按惯常做法提供。
买方义务
(1)买方必须按照销售合同约定支付货物价款
(2)买方提供的任何单据,根据双方约定可以是纸质或电子形式。如果没有约定,一般按惯常做法提供。


卖方义务
(1)卖方必须提供符合销售合同约定的货物和商业发票,以及合同可能要求的其他与合同相符的证据。
(2)卖方提供的任何单据,根据双方约定可以是纸质或电子形式。如果没有约定,一般按惯常做法提供。
买方义务
(1)买方必须按照销售合同约定支付货物价款
(2)买方提供的任何单据,根据双方约定可以是纸质或电子形式。如果没有约定,一般按惯常做法提供。

卖方义务
(1)卖方必须提供符合销售合同约定的货物和商业发票,以及合同可能要求的其他与合同相符的证据。
(2)卖方提供的任何单据,根据双方约定可以是纸质或电子形式。如果没有约定,一般按惯常做法提供。
买方义务
(1)买方必须按照销售合同约定支付货物价款
(2)买方提供的任何单据,根据双方约定可以是纸质或电子形式。如果没有约定,一般按惯常做法提供。

卖方义务
(1)卖方必须提供符合销售合同约定的货物和商业发票,以及合同可能要求的其他与合同相符的证据。
(2)卖方提供的任何单据,根据双方约定可以是纸质或电子形式。如果没有约定,一般按惯常做法提供。
买方义务
(1)买方必须按照销售合同约定支付货物价款
(2)买方提供的任何单据,根据双方约定可以是纸质或电子形式。如果没有约定,一般按惯常做法提供。



卖方义务
(1)卖方必须提供符合销售合同约定的货物和商业发票,以及合同可能要求的其他与合同相符的证据。
(2)卖方提供的任何单据,根据双方约定可以是纸质或电子形式。如果没有约定,一般按惯常做法提供。
买方义务
(1)买方必须按照销售合同约定支付货物价款
(2)买方提供的任何单据,根据双方约定可以是纸质或电子形式。如果没有约定,一般按惯常做法提供。

卖方义务
(1)卖方必须提供符合销售合同约定的货物和商业发票,以及合同可能要求的其他与合同相符的证据。
(2)卖方提供的任何单据,根据双方约定可以是纸质或电子形式。如果没有约定,一般按惯常做法提供。
买方义务
(1)买方必须按照销售合同约定支付货物价款
(2)买方提供的任何单据,根据双方约定可以是纸质或电子形式。如果没有约定,一般按惯常做法提供。
无论是适用哪个规则进行运输,大家都需要遵守买卖双方最基础的“义务”,那就是买方按时按约支付价格以及提供相应单据,而卖方也要按时按要求交货,按要求提供相应单据。这一点是交易的基础,所以大家都一样,毕竟交易的核心就是买方买到合乎要求的货物而卖方能通过售卖货物获得货款。
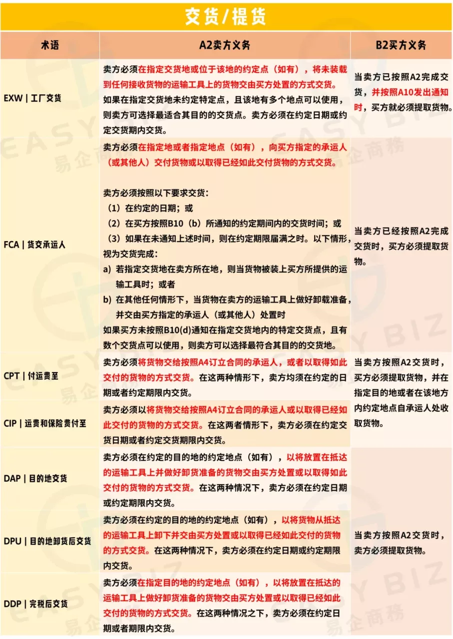
提货/交货
EXW
因为EXW术语买卖双方仅需指定交货地,建议买卖双方要尽可能明确交货地范围内的精确交货点。一个准确精确明确的交货点能让双方都能清晰货物交付的时间和风险转移到买方的时间以及买方承担费用的点。
如果双方没有明确指定交货地点,则视为由“卖方”选择“最适合卖方目的”的交货点。这样的情况之下,卖方可能会选择某个地点作为交货点,如果货物刚好在这个地点之前发生灭失或损坏,将由买方承担风险。
卖方义务
(1)卖方必须在指定交货地或位于该地的约定点(如有),将未装载到任何接收货物的运输工具上的货物交由买方处置的方式交货。
(2)如果在指定交货地未约定特定点,且该地有多个地点可以使用,则卖方可选择最适合其目的的交货点。
(3)卖方必须在约定日期或约定交货期内交货。
买方义务
(1)当卖方已按照A2完成交货,并按照A10发出通知时,买方就必须提取货物。
必须再次提醒:
EXW规则是对卖方规定义务最少的一个Incoterms®2020规则。买方承担的风险相对较大建议买方慎重选择这一规则。
FCA
由于使用FCA术语进行销售货物时,可以仅指定交货地在卖方所在地或者其他地方,而不需要强制说明在该指定地内的详细交货点。但仍建议双方尽可能明确说明,清楚指定地方范围内的详细交货点。
详细的交货地点能让双方都能明确清楚知道货物交付的时间与风险转移到买方的时间;另外详细的交货点还标志了买方承担费用的地点。
当详细交货点未明确指明时,卖方将可能处于较“被动”位置,这时候卖方有权选择“最适合卖方目的”的交货地点,使之成为交货点,风险和费用从这个地点开始转移到至买方。所以,跟EXW术语一样,建议买方最好选择要交货地范围内的详细交货点。
卖方义务
卖方必须在指定地或者指定地点(如有),向买方指定的承运人(或其他人)交付货物或以取得已经如此交付货物的方式交货。
注意:“或取得已经如此交付的货物”,这里的“取得”适合交易链中的多层销售(链式销售),在大宗商品贸易中较为常见,不过也有其他类型交易会采用这种交易模式。
卖方必须按照以下要求交货:
(1)在约定的日期;或
(2)在买方按照B10(b)所通知的约定期间内的交货时间;或
(3)如果在未通知上述时间,则在约定期限届满之时。以下情形,视为交货完成:
(a)若指定交货地在卖方所在地,则当货物被装上买方所提供的运输工具时;或者
(b)在其他任何情形下,当货物在卖方的运输工具上做好卸载准备,并交由买方指定的承运人(或其他人)处置时
如果买方未按照B10(d)通知在指定交货地内的特定交货点,且有数个交货点可以使用,则卖方可以选择最符合其目的的交货地。
买方义务
(1)当卖方已按照A2完成交货,并按照A10发出通知时,买方就必须提取货物。
CPT
使用CPT术语时,应当注意两个地点:第一是交货地(或交货点);第二是目的地(或目的点)。前者用于确定风险转移,后者是约定为货物终点的目的地或者目的地(如有),作为卖方承诺签订运输合同运至的地点。
跟前面两个术语一样,CPT也建议双方在订立销售合同时尽可能精准地确定交货地和目的地,或者是交货地和目的地内的精确地点。特别是有多个承运人各自负责从交货地到目的地之间不同运输路程的情形,更加需要尽量精确交货地或者交货点。
如果没有约定具体的交货地或者交货点,默认是当卖方在某个完全由其选择且买方不能控制的地点将货物交付给第一个承运人时,风险即发生转移。
因为CPT的目的地点是卖方必须签订运输合同运至的地点,并且是卖方承担运费直到该地点位置,所以也应当尽量精确说明目的地点。
卖方义务
卖方必须将货物交给按照A4订立合同的承运人,或者以取得如此交付的货物的方式交货。在这两种情形下,卖方均须在约定的日期或者约定期限内交货。
买方义务
当卖方按照A2交货时,买方必须提取货物,并在指定目的地或者在该地方内约定地点自承运人处收取货物。
CPI
与CPT术语一样,CPI的交货地(或交货点,如有)用于确定风险转移,而约定为货物终点的目的地或目的点将作为卖方承诺签订运输合同运至的地点,也是卖方承担运费和保险费到该地点为止的地点。这两个地点也必须要尽量精准明确好,特别是对于有多个承运人各自负责交货地到目的地之间不同运输路程的情形。
此外,CIP术语中卖方还需要为买方签订从交货点起至少到目的地点的货物灭失或损坏的保险合同。
在CIP Incoterms®2020规则之下,卖方投保需要符合《伦敦保险协会货物保险条款》(A)款或者其他类似条款下的范围广泛的险别,而不是符合伦敦保险协会货物保险条款》(C)款或者其他类似条款下的范围广泛的险别。不过双方仍然可以自行约定更低的险别。(即默认是A款,不过双方合意情况下可以约定级别低一点的险别)
卖方义务
卖方必须以将货物交给按照A4订立合同的承运人或以取得已经如此交付的货物的方式交货。在这两者情形下,卖方必须在约定交货日期或者约定交货期限内交货。
买方义务
当卖方按照A2交货时,买方必须提取货物,并在指定目的地或者在该地方内约定地点自承运人处收取货物。
DAP
在DAP术语中,卖方承担将货物运送到指定目的地或者该指定目的地内的约定交货点的一切风险,所以这里的交货和到货目的地是相同的。另外,建议要精确交货地或交货点/目的地或目的地点,原因有以下几个:
(1)货物灭失或者损坏的风险在交货点/目的点转移至买方,因此买卖双方应当清楚明确知悉该关键转移的发生点。
(2)该交货地或交货点/目的地或目的点之前的费用由卖方承担,该地方或者地点之后的费用应当由买方承担;
(3) 卖方必须签订运输合同或安排货物运输到约定交货地或交货点/目的地或目的点。如果卖方未履行此义务,卖方即违反了Incoterms®2020 DAP规则中的义务,并将对买方随之而产生的损失承担责任。(例如:卖方将负责承担承运人因额外的续运向买方收取的任何额外费用)
卖方还需要注意的一个点:根据DAP规则,卖方不需要将货物从抵达的运输工具上卸载。如果卖方按照运输合同在交货地/目的地发生了卸货相关费用,除非双方另有约定,否则卖方无权向买方追偿卸货费用。
卖方义务
卖方必须在约定目的地的约定地点(如有),以将放置在抵达的运输工具上并做好卸货准备的货物交由买方处置或以取得已经如此交付的货物的方式交货。
在这两种情况下,卖方必须在约定日期或约定期限内交货。
买方义务
当卖方按照A2交货时,买方必须提取货物,并在指定目的地或者在该地方内约定地点自承运人处收取货物。
DPU
在DPU规则下,卖方将承担货物运送到指定目的地以及卸载货物的一切风险,所以DPU规则下的交货和到达目的地是相同的。另外,DPU也是唯一要求卖方在目的地卸货的Incoterms®规则。卖方需要确保其能在指定目的地组织卸货。如果双方或者卖方不希望卖方承担卸货的风险和费用,应当适用DPA规则。
跟DPA规则一样,建议双方要清楚精确确定交货地或交货点/目的地或目的地点,原因跟DPA是一样的,这里就不再详述。
卖方义务
卖方必须在约定的目的地的约定地点(如有),以将货物从抵达的运输工具上卸下并交由买方处置或以取得已经如此交付的货物的方式交货。在这两种情况下,卖方必须在约定日期或约定期限内交货。
买方义务
当卖方按照A2交货时,买方必须提取货物,并在指定目的地或者在该地方内约定地点自承运人处收取货物。
DDP
DDP规则是11个Incoterms®2020规则中,卖方义务最重的一个规则,建议卖家慎重使用这个规则。DDP规则下,交货发生在目的地并且由卖方负责支付进口关税和其他应纳税款项。
由于在DDP规则下,要求卖方负责办理货物的出口和进口清关手续,并支付任何进口关税(税收可能无法向买方追偿)和任何海关手续。如果卖方无法办理进口清关,或者想将进口清关义务交由进口国买方负责,那么建议卖方选择DPA或DPU规则。
此外,DDP规则虽然是完税后交货,但没有要求需要卸货,但如果卖方按照运输合同在交货地/目的地发生了卸货相关费用,除非双方另有约定,否则卖方不能单独向买方追偿卸货费用。
卖方义务
卖方必须在约定目的地的约定地点(如有),以将放置在抵达的运输工具上并做好卸货准备的货物交由买方处置或以取得已经如此交付的货物的方式交货。
在这两种情况下,卖方必须在约定日期或约定期限内交货。
买方义务
当卖方按照A2交货时,买方必须提取货物,并在指定目的地或者在该地方内约定地点自承运人处收取货物。

7个术语规则,所有卖方的义务都包括在约定日期或者约定期限内交货,而买方需要在买方按照A2要求完成交货时,必须完成提货。
但卖方的义务就各有不同,EXW术语下,卖方只需要交货到指定的交货地或该地的约定点后按照A10的要求发出通知,买方就必须提货。
FCA术语下,在交货到指定交货地或者该地约定地点的同时,需要将货物交付到买方承运人(或其他人)
其余的5个术语,卖方所承担的责任和义务也会比EXW与FCA术语更重。
风险转移
EXW
在EXW规则下,当货物置于交货地、尚未装载、由买方处置时,交货已经完成,风险随之转移。但在实际过程中,货物的装载很可能是由卖方进行操作,装载过程中发生的货物灭失损或的风险很可能由未实际参与货物装载的买家承担。因此,建议如果是由卖方负责装载货物,双方应当预先约定由哪一方承担在货物装卸时发生的灭失或损害风险。
如果买方不想承担在卖方场所装载货物期间的风险,建议考虑使用FCA规则。在FCA规则下,如果货物在卖方场所交付,卖方对买方负有装载货物的义务并承担货物由卖方实施装载作业时候发生的灭失或损坏风险。
卖方义务
除B3规定的灭失或损坏情况外,卖方承担按照A2完成交货前货物灭失或损坏的一切风险。
买方义务
(1)买方承担按照A2交货时起货物灭失或损坏的一切风险。
(2)如果买方未按照B10发出通知,则由买方承担自约定的交货日期起或交货期限届满之时起的货物灭失或损坏的一切风险,但以该货物已被清楚确定为合同项目下货物为前提条件(如果货不对板不成立。)
FCA
卖方义务
除B3规定的灭失或损坏情况外,卖方承担按照A2完成交货前货物灭失或损坏的一切风险。
买方义务
买方承担按照A2交货时起货物灭失或损坏的一切风险。如果:
a)买方未按照A2指定承运人(或其他人)或未按B10发出通知;或者
b)买方按照B10(a)指定的承运人(或其他人)未接管货物
则买方承担货物灭失或损坏的所有风险:
i.自约定日期起;如果无约定日期,则
ii.自买方根据B10(a)选择的时间起;或者,如果未通知该时间,则
iii.从任何约定交货期限届满之日起。
但须以该货物已被清楚确定为合同项下货物为前提条件。
CPT

卖方义务
除B3规定的灭失或损坏情况外,卖方承担按照A2完成交货前货物灭失或损坏的一切风险。
买方义务
(1)买方承担按照A2交货时起货物灭失或损坏的一切风险。
(2)如果买方未按照B10发出通知,则买方承担自约定交货日期起或者约定交货期限届满之日起的货物灭失或损坏的一切风险,但须以该货物已被清楚确定为合同项下货物为前提条件。
CIP

卖方义务
除B3规定的灭失或损坏情况外,卖方承担按照A2完成交货前货物灭失或损坏的一切风险。
买方义务
(1)买方承担按照A2交货时起货物灭失或损坏的一切风险。
(2)如果买方未按照B10发出通知,则买方承担自约定交货日期起或者约定交货期限届满之日起的货物灭失或损坏的一切风险,但须以该货物已被清楚确定为合同项下货物为前提条件。
DAP

卖方义务
除B3规定的灭失或损坏情况外,卖方承担按照A2完成交货前货物灭失或损坏的一切风险。
买方义务
买方承担按照A2交货时起货物灭失或损坏的一切风险。如果:
a)买方未按照B7履行义务,则承担因此造成的货物灭失或损坏的一切风险;或
b)买方未按照B10发出通知,则自约定交货日期起或交货期限届满之时起,卖方承担货物灭失或损坏的一切风险。
但须以该货物已被清楚确定为合同项下货物为前提条件。
DUP
卖方义务
除B3规定的灭失或损坏情况外,卖方承担按照A2完成交货前货物灭失或损坏的一切风险。
买方义务
买方承担按照A2交货时起货物灭失或损坏的一切风险。如果:
a)买方未按照B7履行义务,则承担因此造成的货物灭失或损坏的一切风险;或
b)买方未按照B10发出通知,则自约定交货日期起或交货期限届满之时起,卖方承担货物灭失或损坏的一切风险。
但须以该货物已被清楚确定为合同项下货物为前提条件。
DDP
卖方义务
除B3规定的灭失或损坏情况外,卖方承担按照A2完成交货前货物灭失或损坏的一切风险。
买方义务
买方承担按照A2交货时起货物灭失或损坏的一切风险。如果:
a)买方未按照B7履行义务,则承担因此造成的货物灭失或损坏的一切风险;或
b)买方未按照B10发出通知,则自约定交货日期起或交货期限届满之时起,卖方承担货物灭失或损坏的一切风险。
但须以该货物已被清楚确定为合同项下货物为前提条件。

在风险转移这一项条款中,所有规则之下的卖方义务都一样,只要按照A2的规定交货,那么货物灭失损坏的风险就转移至买方身上,由买方承担货物毁损或灭失的风险。
相对来说,买方需要承担风险的时间节点主要取决于卖方的义务到底需要履行到什么节点。这里面不同规则下的买方义务多少就有些不同:
(1)如果采用FCA规则,如果买方在没有指定承运人,或者承运人没有接管货物,那么买方在约定日期或者选择的日期或者约定交货期限届满之日起将视为风险转移。
(2)而如果采用DAP或者DPU规则,这两种规则都需要由卖方办理出口清关,但是卖方没有义务办理进口清关或交货后经由第三国国境、支付任何进口关税或者办理任何海关手续。因此,在这两个术语之下,如果买方没有依照B7的约定履行相应的清关手续或者取得相应单据而导致货物滞留在目的国港口或者内陆运输终端时,需要由买方来承担货物可能遭受损失的风险。
(3)虽然DDP规则默认要求卖方办理货物的进出口清关以及进口清关并且支付任何进口关税或者办理任何海关手续。如果由于卖方无法办理进口清关或者办理某些通关手续而约定由买方负责这一部分义务的,那么买方也需要根据约定履行相应的义务。如果因为买方没有完全履行义务而导致货物滞留,这时候也是需要卖方来承担货物可能遭受损失的风险。