跨境物流 2024 国际航空运输协会-IATA 《危险品规则》
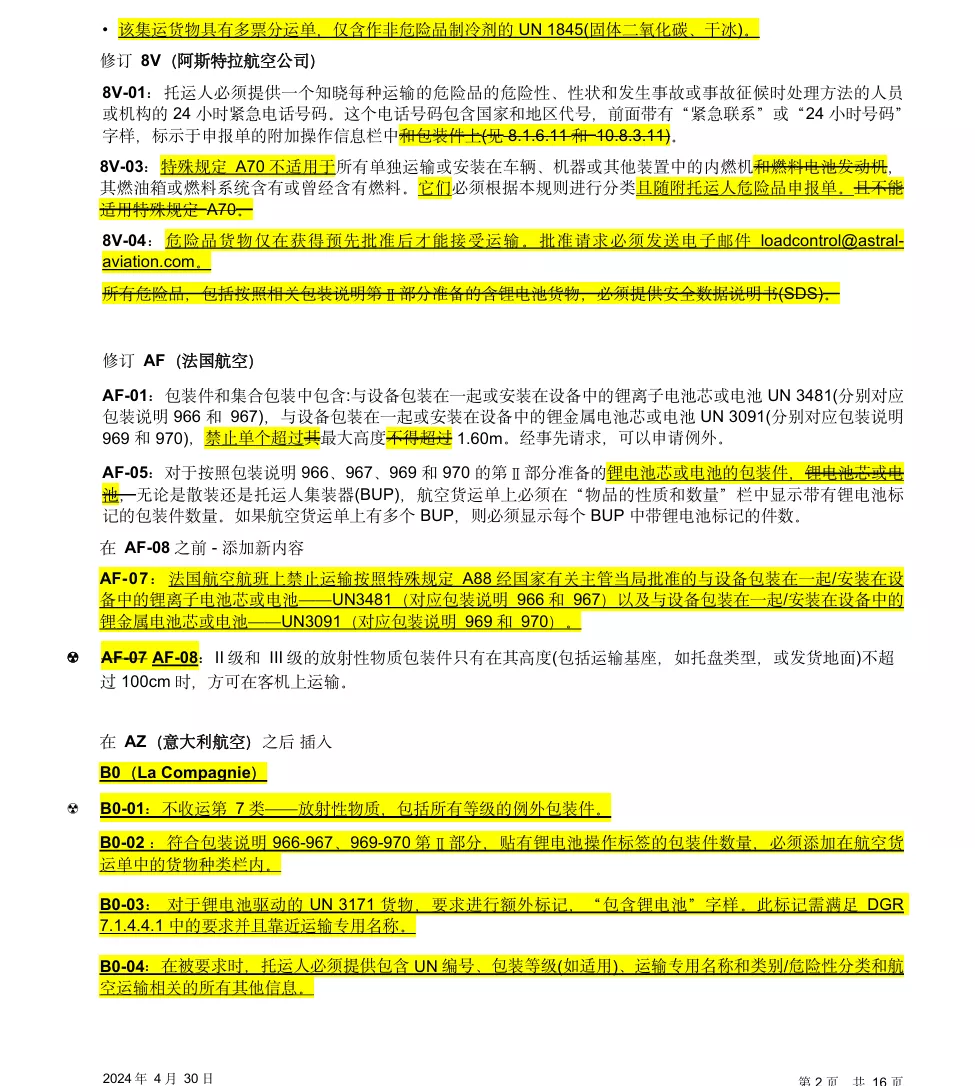
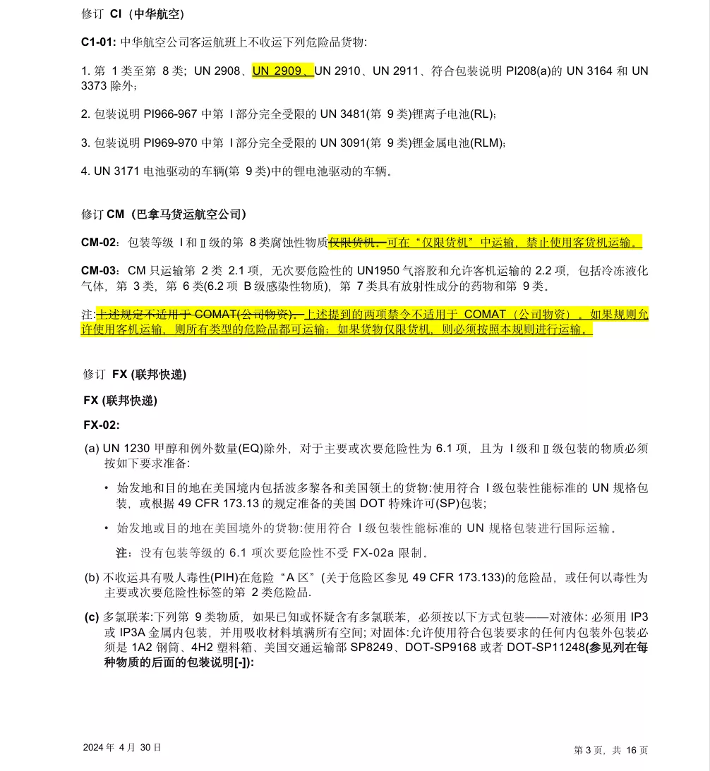
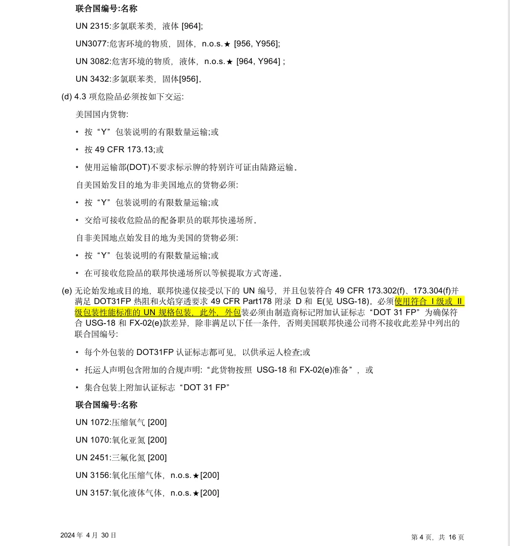
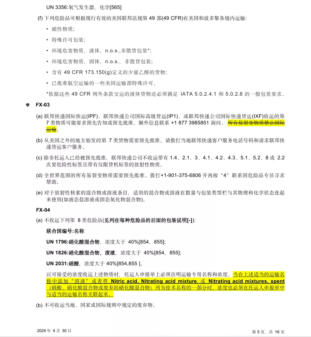
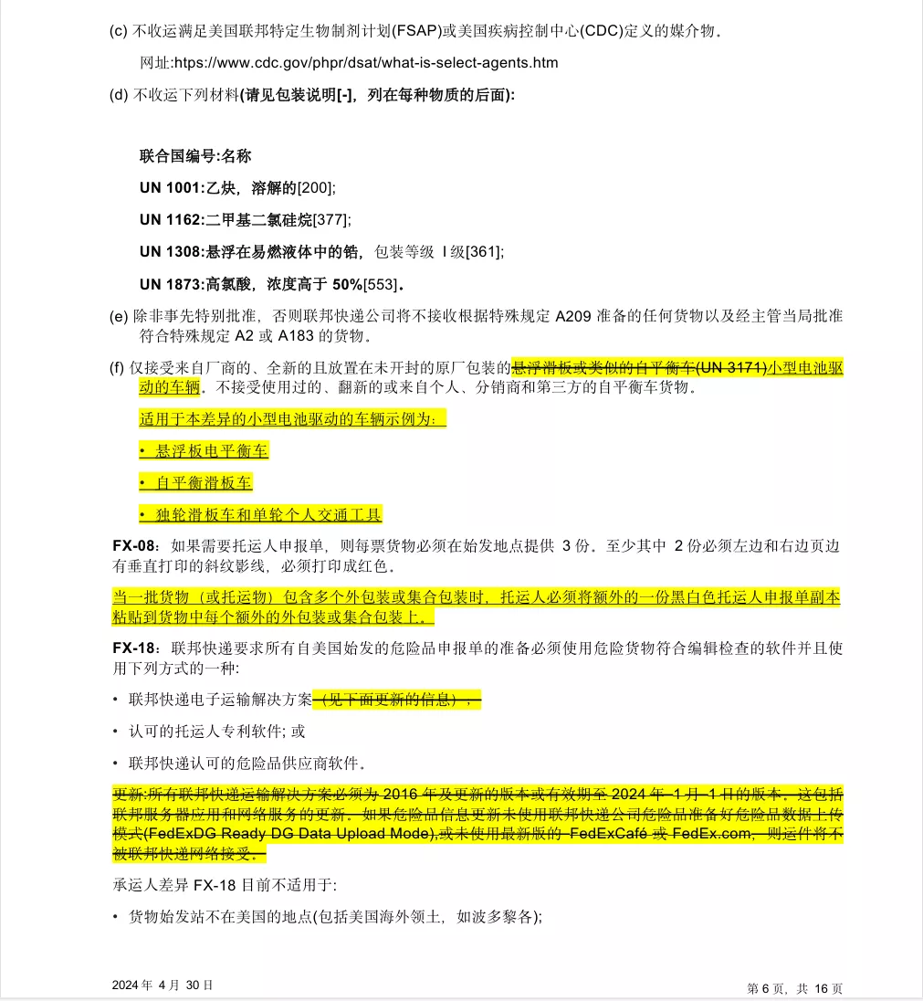
IATA《危险品规则》的使用者需注意,自 2024年 1月 1日起生效的第 65版规则中存在以下修订和更正内容。为了便于识别,对已有文字的相应修订或变更均已标亮。
IATA《危险品规则》的使用者需注意,自 2024年 1月 1日起生效的第 65版规则中存在以下修订和更正内容。 为了便于识别,对已有文字的相应修订或变更均已标亮。












采编注:本文基于公开资料整理,鼓励读者结合自身实战经验进行参考。
IATA《危险品规则》的使用者需注意,自 2024年 1月 1日起生效的第 65版规则中存在以下修订和更正内容。 为了便于识别,对已有文字的相应修订或变更均已标亮。











