禁售商品和限售商品政策
禁售商品政策 沃尔玛致力于营造一个值得客户信赖、合法合规的电商平台。本页面及其内嵌链接列出无法在沃尔玛平台上架的特定商品及类目。凡在沃尔玛平台列出的待售商品必须遵守适用的相关地区、国家和联邦的法律及法规。沃尔玛将删除任何可能违反法律、沃尔玛
禁售商品政策
沃尔玛致力于营造一个值得客户信赖、合法合规的电商平台。本页面及其内嵌链接列出无法在沃尔玛平台上架的特定商品及类目。
凡在沃尔玛平台列出的待售商品必须遵守适用的相关地区、国家和联邦的法律及法规。
沃尔玛将删除任何可能违反法律、沃尔玛政策,或与沃尔玛品牌不相容的任何商品listing。此外,沃尔玛可能根据情况采取纠正措施,包括暂停及╱或终止卖家账户。
本政策所述的部分禁售商品,可在卖家取得书面批准后,在沃尔玛平台上架销售。
尽管沃尔玛努力使本政策保持最新并尽量完整,但下文可能并未列出所有禁售商品。沃尔玛有权删除其认为违反沃尔玛平台禁售商品政策的任何商品listing。
本沃尔玛平台禁售商品政策如有更改,恕不另行通知。
沃尔玛平台禁售商品分类
重要事项
以下禁售商品类目链接列出每个商品类目中可能被禁止或允许出售商品的具体信息。如需访问特定类目,请点击相关链接,下载适用的PDF。
•攻击性内容
•武器
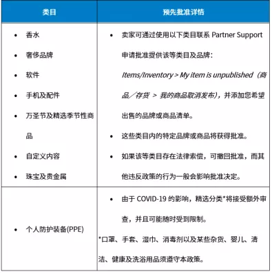
预先批准限制
卖家在销售以下类目中的商品前须取得沃尔玛的预先批准。未来可能增加新品牌或类目

取消发布消息:
“您的商品违反您的零售协议的规则及规定。请重新摄取您的商品,以满足零售协议列出的标准。”
“该商品因违反我们的一项法律或合规政策而被禁止。有关更多详情,请创建Partner Support案例并包括代码COMP。”
品牌限制
沃尔玛平台与精选卖家合作销售特定品牌。这些品牌的所有其他商品将不会发布。
如对因品牌限制而取消发布的商品有任何疑问,请在Partner Support提交Case。
取消发布消息:
“该商品因品牌被禁止而取消发布。请访问我们的知识库文章:http://bit.ly/wmppp了解更多信息。如有其他问题,请开启支持案例并参考代码BIZ。”
自定义内容商品
定制设计、图形、艺术品、图像、短语及╱或文本等使用自定义内容定制的商品较受欢迎,可在多个类目下找到,包括服装、家居装饰及配饰。常见例子包括杯子、海报及T恤。沃尔玛限制具有自定义内容的商品,并要求卖方取得批准后才能在其类目内列出这些商品。
沃尔玛禁售商品政策适用于具有自定义内容的商品。我们禁止可能对特定种族、文化、性取向、职业、外貌、抑郁、精神障碍、残疾及╱或精神状态带有负面刻板印象的商品。我们也禁止我们认为美化或宣传悲惨的历史或近期新闻事件的商品,或任何带有色情图片、文字、主题或淫秽语言(任何语言,不仅仅是英语)的商品,或其他令人反感的内容。
如对我们的商品政策有疑问或需要额外指引,请在Partner Support提交Case,选择Items/Inventory > My item is unpublished > I am receiving a TNS error code(商品╱存货>我的商品取消发布>我收到TNS错误代码),并在您的工单中添加受影响的商品ID。
定价规则及自动取消发布
沃尔玛平台卖家负责在沃尔玛平台上设定并维持他们的价格。我们致力于在沃尔玛帮助人们省钱,从而让他们生活的更好。作为我们兑现该承诺所做出的努力的一部分,我们已制定自动规则,以识别并删除沃尔玛平台上价格不具竞争力的商品。 有关本政策的其他资料可在《定价规则及商品下架规则》中找到。
有关在加利福尼亚州销售的塑料的法规
塑料制品,包括商品的塑料包装或包装部分,以“可生物降解”、“可降解”、“可堆肥”、“可分解”或任何形式的这些词汇作为标签或营销的,不得在加利福尼亚州销售或销往该州。
婴儿用品及杂货品限制
婴儿用品及杂货品限制将适用于任何不以具竞争力的价格提供额外分类的商品。沃尔玛确定哪些商品将受到限制,随后取消发布不符合以下标准的商品。
该类目内的商品包括:
•扩大沃尔玛的现有选择
•遵守《定价规则及商品下架规则》中概述的具竞争力的定价政策。
因这些限制而取消发布的商品将不会应要求重新在Walmart.com 发布。下表解释了您在该类目下的商品可能取消发布的原因。

翻新iPhone限制
使用错误商品ID的经翻新iPhone。这些手机将取消发布。
墨水及碳粉限制
沃尔玛平台限制墨水及碳粉类目内的所有商品。