跨境物流中邮政小包流程是什么?邮政小包流程详解
中国邮政针对轻小件物品的国际邮寄需求,精心打造了一项名为“邮政小包”的服务项目。这项服务旨在为那些体积小巧、重量较轻但又需跨越国界的包裹提供一个经济实惠且可靠的运输解决方案。其优劣情况如下:邮政小包模式下,其主要业务流程邮政小包模式下,主要操作流程
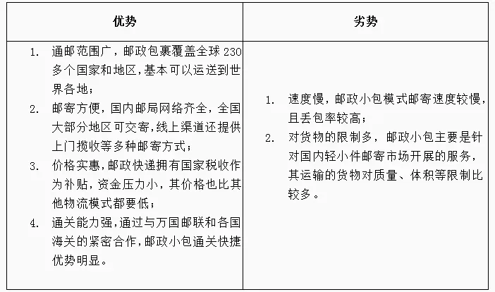
中国邮政针对轻小件物品的国际邮寄需求,精心打造了一项名为“邮政小包”的服务项目。这项服务旨在为那些体积小巧、重量较轻但又需跨越国界的包裹提供一个经济实惠且可靠的运输解决方案。其优劣情况如下:

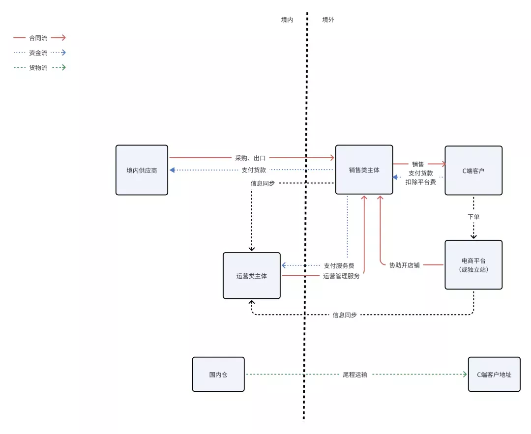
邮政小包模式下,其主要业务流程

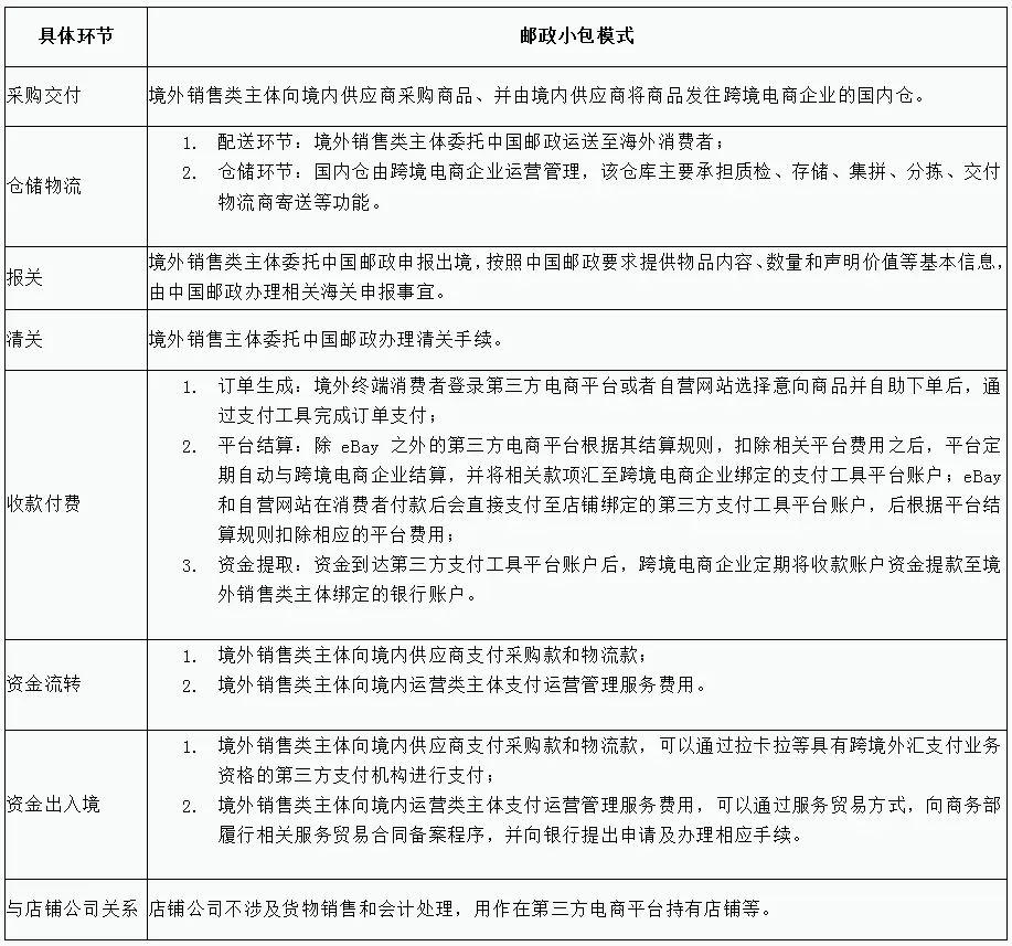
邮政小包模式下,主要操作流程

采编注:本文基于公开资料整理,鼓励读者结合自身实战经验进行参考。